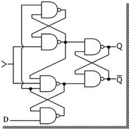
D-type FF from Mano’s Book
index.jpg
4
CE-653 - MSFSM Intuitive Example
}How can we formally verify that output latch’s inputs can never cause race?
}are never 00,
OR
}can never transition
from 00à11