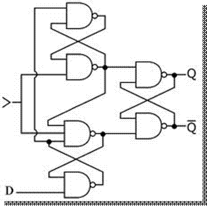
D-type FF from Mano’s Book
index.jpg
}consists of 3 set-reset latches
}RHS latch produces Q, Q’
}Verbal functional explanation quite complex and non-intuitive
}when input D is high, lower LHS latch is set whenever the clock is low
}thus, the set input of the upper LHS latch is triggered, which sets the output latch (RHS) whenever the clock is high
}when input is D low,  lower LHS latch is reset, thus resetting the output latch (RHS), whenever the clock is high
}As a result, Q may only change state when clock makes a lowàhigh transition
3
CE-653 - MSFSM Intuitive Example